2024年10月,茅台集团党委书记、董事长张德芹提出,要围绕“顺天敬人、明理厚德”的企业价值观,打造茅台公益品牌矩阵。
如今,这一构想已化为现实。
6月19日,2025年“中国茅台·国之栋梁”启动仪式在贵阳举行。云酒头条现场获悉,未来茅台将立足天、地、人、文四大维度,在生态环保、民生教育、文化传承、行业产业四大板块,打造茅台公益品牌矩阵。
此外,茅台还将以“MOUTAI·HOPE”为IP,打造国际公益传播体系。
走过13载的“中国茅台·国之栋梁”公益品牌,正式迎来焕新升级,成为茅台责任共识的象征性符号,深刻诠释出茅台公益的托举之力、传承之责和联结之道。
超100亿元!
茅台诠释“山一样的责任与担当”
1991年,江淮暴雨如注,华东水灾肆虐。这是新中国历史上首次大规模、直接呼吁国际社会援助的自然灾害,灾情波及18个省、自治区、直辖市。
“1991年8月,茅台酒厂捐款100万元,汇经全国各地,支援灾区人民抗洪救灾重建家园。”这段记录于《中国贵州茅台酒厂有限责任公司志》的简短文字,成为茅台国营40年以来有明确记载的首笔大额捐赠。
此后,无论是1998年洪灾、2008年汶川地震,还是玉树、雅安地震、河南洪灾、日喀则地震……茅台义赈救灾从未缺席。
据悉,从1991年水灾捐赠至今,茅台可统计社会责任投入超100亿元。其中,投入超60亿元助力地方经济发展,自2012年起累计投入超13.3亿元资助全国25万余名学子顺利圆梦大学……
此外,在贵州山乡巨变中,亦不乏茅台的身影(点击链接了解更多贵州山乡巨变里的“茅台身影”》。
在70余年发展中,茅台一直积极投身公益慈善事业,将“酒之大者、为国为民”的责任观念内化于心、外化于行,始终致力于“公益茅台”建设,为推动公益慈善事业发展、地方民生福祉,发挥着重要力量。
公益事业的持续深耕,也为茅台赢得了广泛的社会尊重。据了解,茅台在2013年、2018年、2023年分别荣获中国公益慈善领域最高政府奖“中华慈善奖”,每一份荣誉背后,都诠释了茅台对“天、地、人、文”的虔诚叩问,也是茅台“顺天敬人明理厚德”企业价值观的生动实践。
在云酒头条看来,超百亿的投入,不仅是数字的累积和善举的叠加,更是茅台始终以“榫卯”之精神、怀栋梁之责任,将自己深深嵌入国家发展与社会进步的宏大结构之中,成为支撑时代前行的坚实力量。
正如张德芹所说:“茅台生长在大山,注定有山一样的责任与担当。”
构筑“栋梁”体系
四柱支撑公益蓝图
2023年,贵州茅台公益基金会成立,标志着其公益事业进入专业化、品牌化的新阶段。
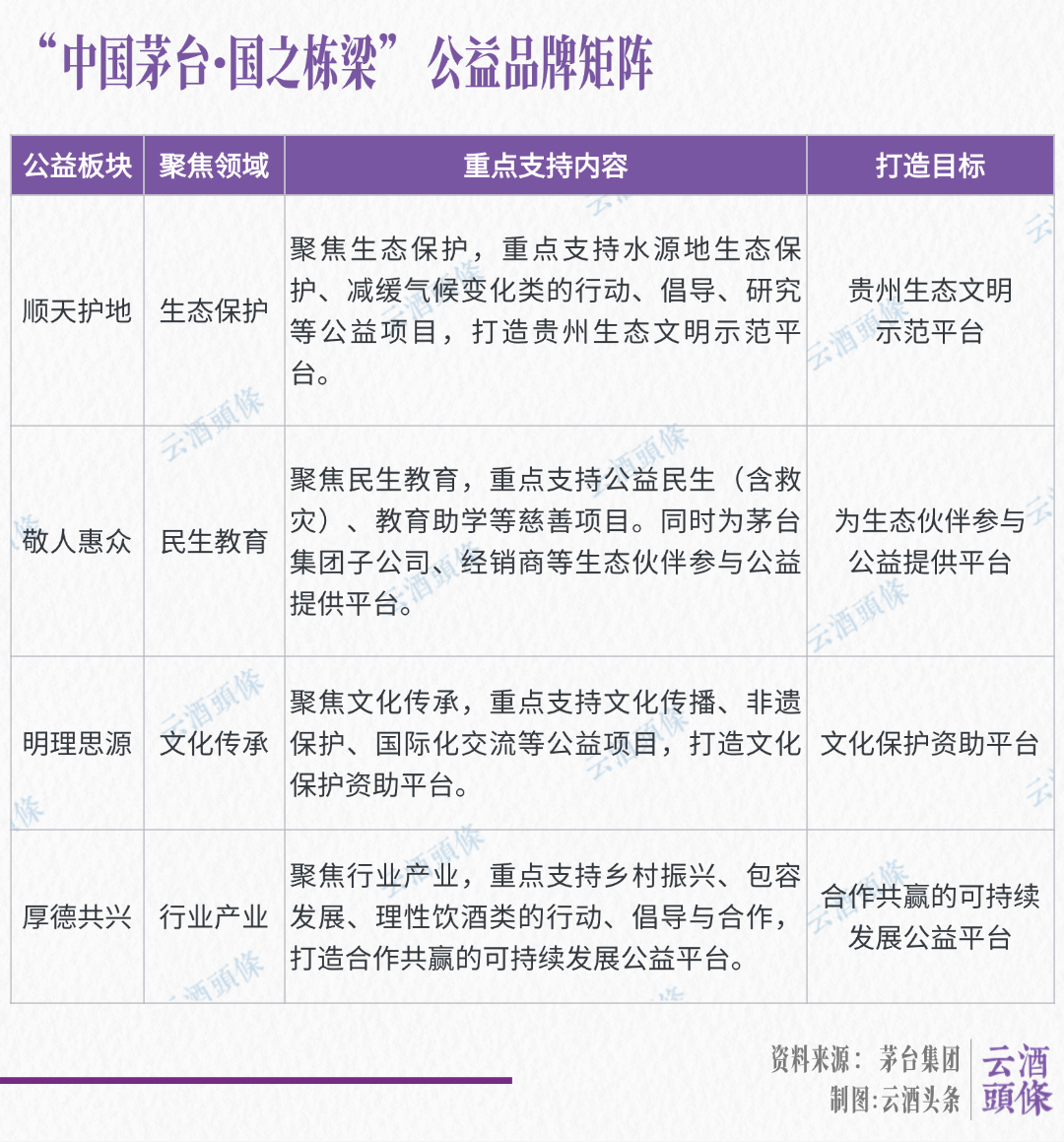
今年,茅台以“中国茅台·国之栋梁”为统领,构建起“1+2+4+N”的公益矩阵(“1”指“中国茅台·国之栋梁”公益品牌,“2”指两条公益路径,“4”指四大公益板块,“N”指系列公益项目),对各项公益事业进行了梳理和细分,推动贵州茅台公益基金会运作更趋成熟、体系更加完善,极大丰富了茅台的公益内涵。
据《茅台公益五年战略规划(2025-2029)》,茅台将围绕“天地人文,厚德共兴”的愿景,打造“中国茅台·国之栋梁”公益品牌矩阵。
茅台将通过杠杆式资助和共建式慈善,科学、有效、持续、系统地推动公益事业,让茅台的发展成果惠及更广泛的人群。
“天地人文,是中华文明的根脉,亦是茅台公益的基因。”茅台集团党委副书记、总经理王莉表示,茅台将“中国茅台·国之栋梁”助学行动全面升级为茅台公益品牌,以“1+2+4+N”路径集群打造“中国茅台·国之栋梁”公益矩阵,是实现从助学行动到公益生态的价值跃升。
在云酒头条看来,四大板块覆盖生态、民生、文化、乡村等多个维度,体现了茅台立足本土、放眼全局的责任视野。由此撑起的四大支柱,也构成了茅台公益“栋梁”;具体的公益项目则如同榫卯构件,紧密连接、协同发力,共同撑起茅台公益的大厦。
仪式上,茅台还发布了“中国茅台·国之栋梁”希望工程圆梦行动大型公益助学活动、亚洲文化遗产保护基金、赤水河生态基金、富农乐乡乡村CEO项目,涵盖助学、文化遗产保护、生态保护、乡村发展等多个领域,彰显了茅台公益布局的广度与深度。
深化公益内涵
拓展责任外延
近年来,茅台公益行动不断“破圈”,从助学助困,拓展至产业扶贫、乡村振兴、青少年素质教育、生态保护以及文化传承等广阔领域,实现了内涵深化与外延拓展的双重跃升。
一是从基础帮扶到长远育才。在持续助学济困的同时,茅台更加注重赋能未来。“优才计划”为本硕博学子提供深度支持;“揭榜挂帅”项目鼓励大学生参与合成生物学等前沿科研探索;“科创未来”着力激发青年科学兴趣。这些举措聚焦能力建设和长远发展,彰显了茅台对培养未来创新型人才的战略投入。
二是从外部援助到内生赋能。茅台的乡村帮扶模式从“输血”转向“造血”。“富农乐乡”乡村CEO项目着力培育本土治理与经营人才,提升乡村自我发展能力,是将茅台市场经验有效导入乡村振兴的生动实践,推动可持续内生发展。
三是从本土实践到开放交流。茅台公益积极拥抱国际视野。四大公益板块均规划了国际化路径:参与全球生态治理对话、支持科研文化人才国际交流、分享中国乡村振兴经验、打造“MOUTAI HOPE”国际公益IP。茅台正以公益为桥梁,更深度融入全球议题,展现中国企业的责任担当。
在《茅台集团2024社会责任(CSR)报告》中,这份获评“五星佳”级的答卷,也印证了茅台公益视野的转变。
仪式上,茅台集团党委副书记、工会主席高山上台发布《茅台集团2024社会责任(CSR)报告》,经“中国企业社会责任报告评级专家委员会”评审小组评价,该报告在过程性、完整性、实质性、平衡性、可比性、可读性、创新性方面均达到五星级,综合为“五星佳”级,是企业可持续发展报告中的典范。
云酒头条还看到,茅台公益的维度早已超越地域。
自2023年贵州茅台公益基金会成立以来,茅台相关方积极参与茅台公益事业,截至目前,全国2104家茅台相关方向贵州茅台公益基金会捐赠超1.8亿元,开展公益项目超50个,覆盖全国31个省级行政区。
在仪式上,36家联谊会代表2104家爱心单位上台领取爱心证书。河南亿星实业集团股份有限公司创始人、河南省慈善总会副会长李士强,吉林省白山方大商贸有限公司党委书记、董事长宁凤莲等10人荣获“茅台公益·慈善榜样”。
作为公益路上的同行者,他们以美酒链接真挚情感,坚持与茅台一道积极履行社会责任,以善行彰显大爱担当。同时,茅台积极联动优秀公益组织,依托茅台生态,建设公益共同体。
后记
从赤水河畔的涓滴善意,到跨越山河的百亿担当;从单一助学行动的初心萌发,到“天地人文”四柱支撑的公益生态体系构建,“中国茅台·国之栋梁”的焕新升级,是茅台将“顺天敬人、明理厚德”价值观落于实处的深刻诠释。
它超越了简单的慈善捐赠,升华为一种根植于中华文明基因、与国家发展同频共振的责任共识。
超百亿的投入,记录着时间的刻度;四大板块的擘画,丈量着担当的广度;从本土到国际的视野,则标注着胸怀的高度。
茅台以“山一样的责任与担当”,将自己深深嵌入时代发展的榫卯结构中,不仅用琼浆玉液醉美人间,更以善行浇筑责任的丰碑。
这棵从大山深处生长出的“栋梁”,正以其日益繁茂的公益之荫,惠泽四方,泽被后世,生动演绎着一个民族品牌与国家共进、与时代同行的赤子情怀。


发表评论 取消回复